全球化卡牌+战略成了 游族网络:上半年净利暴增最高12倍
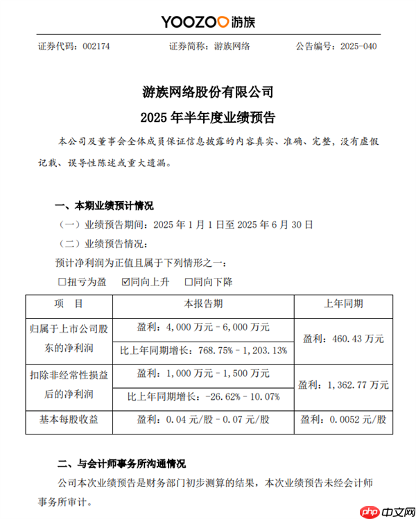
7月14日消息,游族网络今日公布2025年上半年业绩预告,预计归属于上市公司股东的净利润将达到4000万元至6000万元,同比增长幅度显著,达到768.75%至1203.13%。
从业务战略角度看,“全球化卡牌+”战略的持续深入实施起到了关键作用。
经典“少年”系列IP新作《少年三国志3》已开启群英测试,在核心战斗机制和玩法设计上进行了大胆革新,突破传统数值卡牌模式,融入“全球化卡牌+”理念,大幅提升了玩家活跃度与整体游戏体验。

公司通过多样化的线上线下运营手段,深度挖掘现有产品的长线价值。例如旗下多款游戏与非物质文化遗产及知名IP展开联动合作,带动了游戏流水的稳定增长。
与此同时,AI技术在游戏中的应用不断深化,新产品测试工作进展顺利。
在成本控制方面,公司通过精细化管理取得了良好成效。广告投放更加精准高效,整体支出得到有效控制,期间费用实现同比下降。

<< 上一篇
下一篇 >>

网友留言(0 条)