MPS推出车规级三相栅极驱动器IC新产品
汽车12v至48v系统全面兼容
MPS芯源系统(NASDAQ:MPWR)最新推出的MPQ6539-AEC1,是一款面向三相无刷直流(BLDC)电机驱动应用的车规级栅极驱动IC。该器件支持高达80V的输入电压,能够驱动由六个N沟道功率MOSFET构成的三路半桥电路,广泛适用于汽车水泵、电动尾门、电动天窗、电动座椅调节等车身电机控制场景。

MPQ6539-AEC1典型应用示意图
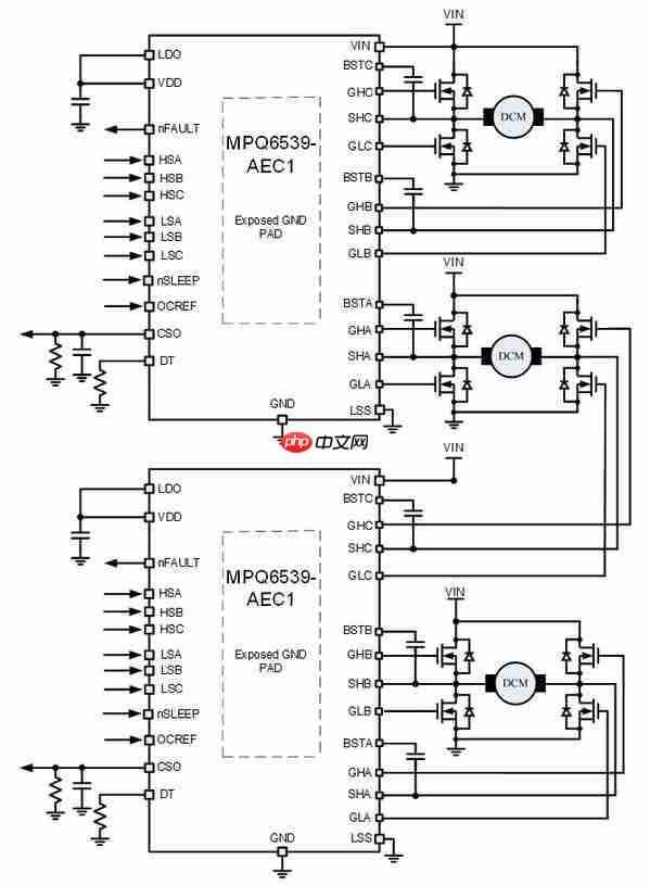
此外,MPQ6539-AEC1也可用于驱动由四个N沟道MOSFET组成的单个H桥。通过将两颗MPQ6539-AEC1级联使用,可实现对十二个N沟道MOSFET组成的三个H桥进行控制,从而满足三台直流有刷电机(BDC)的驱动需求。

双MPQ6539-AEC1级联驱动三路BDC典型应用图
MPQ6539-AEC1核心亮点
该器件具备8V至80V的宽输入电压范围,完美适配12V、24V及48V汽车电源架构,为新能源汽车不断升级的电气系统提供灵活支持。
MPQ6539-AEC1允许通过外接电阻调节死区时间(DT)和MOSFET过流保护阈值,提升系统设计灵活性与运行可靠性。
内部集成电流检测放大器,配备支持100%占空比工作的电荷泵,并采用QFN(4mm x 5mm)小型封装,显著减少PCB占用面积和外围元件数量,有效降低整体BOM成本。

MPQ6539-AEC1封装参考图
针对汽车BLDC电机驱动需求,MPS提供多样化栅极驱动解决方案,覆盖多种电压与性能要求,助力客户顺利实现从传统12V系统向48V系统的过渡。

MPS车规级栅极驱动器产品系列
MPQ6539-AEC1主要特性
● 输入电压范围:8V 至 80V
● 支持最高100V自举(BST)电压
● 输出驱动能力:0.8A拉电流 / 1A灌电流
● 内置LDO,可驱动外部NPN三极管,适用于大电流应用场景
● 睡眠模式电流低至10μA,实现低功耗运行
● 集成高精度电流检测放大器
● 支持每路半桥独立控制的逻辑输入接口
● 提供多重保护机制,包括可调死区时间、可配置过流保护、过温保护、欠压锁定及故障反馈功能
● 采用紧凑型QFN-28(4mm×5mm)封装,带可润湿侧翼,提升焊接可靠性
● 通过AEC-Q100车规认证
MPQ6539-AEC1采购与技术支持信息
MPQ6539-AEC1及其配套评估板EVQ6539-V-00A现已在MPS官网开放购买。更多产品详情与技术资料,欢迎访问 https://www.php.cn/link/5cacb64862789cc1a6c5d2e646e8177f 获取专业支持。

评估板EVQ6539-V-00A

网友留言(0 条)